【2025年培训承接通知】教育部高校思想政治工作队伍培训研修中心(中山大学)
为深入学习贯彻习近平新时代中国特色社会主义思想,贯彻落实党的二十大和二十届二中、三中全会精神,深入实施“时代新人铸魂工程”,健全“部、省、校”联动三级辅导员培训格局,有力支撑高校思想政治工作高质量发展,助力提升高校思想政治工作队伍素质能力,现就有关事项通知如下:
中心简介
高校思想政治工作队伍培训研修中心(中山大学)(以下简称“中心”)成立于2019年1月,是教育部推动建设的首批高校思想政治工作队伍培训研修中心之一。
中心自成立以来坚持以习近平新时代中国特色社会主义思想为指导,全面贯彻新时代党的教育方针,以培养专业化、高素质的高校思想政治工作队伍为根本任务,面向广东省及全国各高校思想政治工作队伍,依托学校综合性学科优势与高水平师资队伍优势,致力于提供系统化、高质量的培训研修服务。
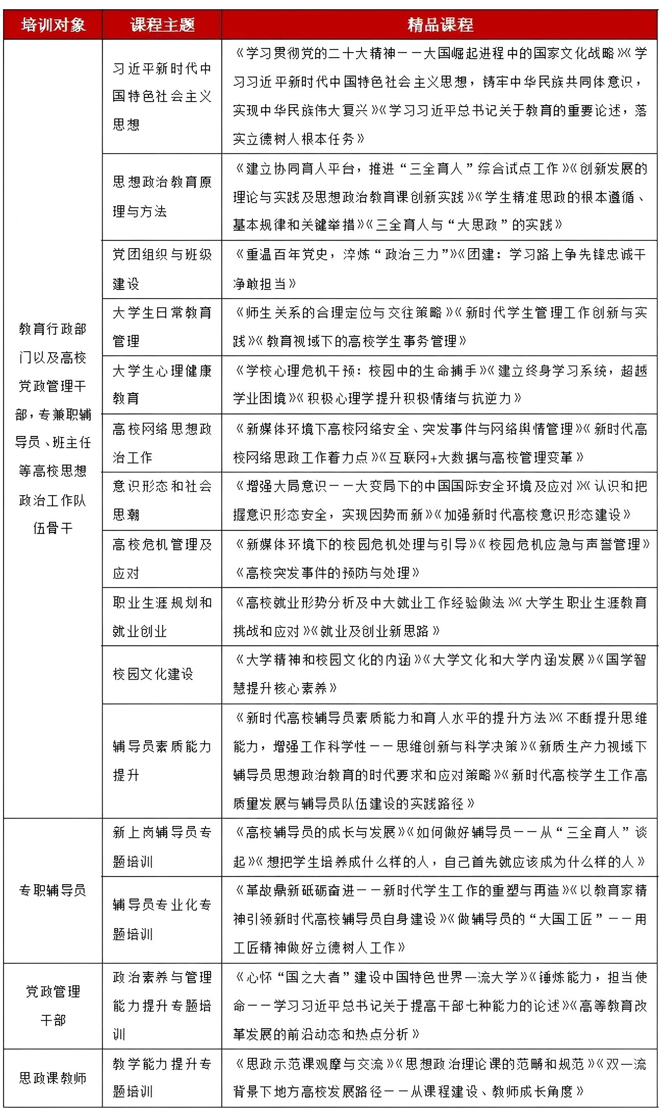
培训对象
教育行政部门以及高校党政管理干部,专兼职辅导员、班主任等高校思想政治工作队伍骨干。
培训时间
根据委托单位需求开展专题培训,具体培训时间由参训单位与高校思想政治工作队伍培训研修中心(中山大学)协商确定。
培训形式
根据参训单位需求,可选择中山大学广州校区南校园、中山大学珠海校区或者中山大学深圳校区作为培训地点,围绕专家讲座、小组研讨、参观实践等环节开展培训。学员完成培训后,颁发高校思想政治工作队伍培训研修中心(中山大学)结业证书,参训单位可将其纳入参训人员个人学习档案,学习时长可计入在岗培训学时。
培训内容
围绕高校思政热点专题设置课程,依托研修中心师资库,邀请全国相关学科知名专家、优秀党政干部、最美高校辅导员及高校辅导员年度人物、知名专业教师等作专题报告。委托单位可直接选择中心提供的成熟课程,也可根据课程主题自主设计,中心统筹安排师资、教学和实践。
联系方式
请有意来校参训的兄弟单位,填写教育部高校思想政治工作队伍培训研修中心(中山大学)委托培训意向问卷或直接联系相关老师。
问卷链接如下:https://www.wjx.cn/vm/wWJDckK.aspx#
研修中心将根据需求设计培训方案,签订培训协议,统筹安排师资、教学、食宿行以及实践教学等。
培训需求对接
高校思想政治工作队伍培训研修中心(中山大学)遵循标准和规范,在充分了解客户培训目标和需求的前提下,针对性地设计课程方案,甄选优质导师,全面提升参训学员综合能力,匹配委托单位培训需求。
填写问卷
委托单位填写问卷后,进行初步沟通。
分析需求
全面了解委托单位相关情况,分析培训需求,并形成初步方案。
方案定制
方案与委托单位,相关专家反复优化探讨。
签订合同
委托单位确认方案,达成合作意向,签订协议。
项目执行
培训方案实施,并进行课后评估与总结。
【 联系人】
周老师 020-84115000
田老师 020-84112764
【 联系邮箱】
tianyling5@mail.sysu.edu.cn;
教育部高校思想政治工作队伍培训研修中心(中山大学)
中山大学党委学生工作部
2025年3月18日
承训概览
中心每年承办教育部全国高校思想政治工作骨干示范培训班和广东省高校思想政治工作骨干专题培训,并承接全国各地教育行政部门、兄弟高校委托培训等。
全国高校思想政治骨干示范培训班

近期省级高校与兄弟院校专题培训班



中心培训资源
一流的综合学科优势
百年办学历史中,中山大学积淀了深厚的学术文脉,已形成了“综合性、研究型、开放式”的办学特色。近年来,中山大学在加强文理医传统优势学科的基础上,努力强化工科发展,填补了农学、艺术学空白,学科门类更加齐全,形成了文理医工农艺综合发展的学科格局。广州校区重点提升文、理、医传统优势学科,珠海校区重点发展深海、深空、深地、深蓝学科群,深圳校区重点建设新医科、新工科。学校综合性办学优势和特色愈发凸显,学科实力居于国内高校前列。
前沿的学生工作实践
为在“大思政”格局下强化学生工作队伍建设,推进主题教育走深走实,推动学校高质量内涵式发展,我校结合自身“三校区五校园”的办学特色开展了各式各样创新的、符合高校思想政治教育发展趋势的一系列举措。围绕“多元化、规范化、专业化、品牌化”构建“选聘-管理-培养-发展”的队伍发展递进链条,实现“建主力-强根基-促成长-显特色”的分步目标,不断提升学生工作质效。
雄厚的师资建设
中心充分发挥学校综合性学科优势与高水平师资队伍优势,按照政治合格、素质优良、规模适当、结构合理、专兼结合的原则,凝聚了一批理论名师和实践骨干,建立健全专职研修教师、实践导师、兼职教师“三位一体”的培训师资库。
目前,中心聘有全国及广东省相关学科的知名专家、优秀党政干部、最美高校辅导员及高校辅导员年度人物、知名专业教师等150余名,并聚焦高校思政热点专题整理上百篇精品课程,为高质量完成思想政治工作队伍培训和研修任务提供了有力保障。
丰富的办学资源
办学基地
中心依托我校“三校区五校园”的办学资源,在广州、珠海、深圳均设立了办学基地。
广州基地覆盖中山大学南校园,位于广州市海珠区,珠江江畔,所在地亦称康乐园,是原中山大学校园,为中山大学行政总部所在。主要建筑有大钟楼、怀士堂、陈寅恪故居、明代乙丑进士牌坊等等。康乐园与北大的未名湖、武大的珞珈山并称三大中国大学最美丽景观。
深圳基地设立于2018年,依托中山大学深圳校区。借助深圳的创新、市场和法治环境,以深圳先行示范区和粤港澳大湾区的发展经验为学习主线,着力打造主题鲜明、形式多样、管理精细、效果突出的现代化教学基地,为促进建设更加繁荣的粤港澳大湾区做出贡献。
珠海基地坐落于设施完善、环境一流、文化氛围浓厚、办学和管理模式成熟并充满特区特色的中山大学珠海校区,配备了先进的教学设备、良好的学习环境,拥有容纳20-300人的会议室、讲学厅若干间,满足多元培训需求。
教学资源
广州基地可参观中山大学博物馆(校史馆)、生物博物馆、USC大学服务中心、“一站式”学生社区、“天河2号”国家超级计算广州中心等校内教学实践基地;以及广州黄埔军校旧址、辛亥革命纪念馆、中共三大会议旧址、广州毛泽东农民运动讲习所等实践教学基地。
深圳基地可参观USC大学服务中心、“一站式”学生社区、图书馆等校内实践教学基地,以及深圳改革开放纪念馆、虎门海战博物馆、华为技术有限公司、深圳华大基因科技有限公司等实践教学基地。
珠海基地可参观USC大学服务中心、“一站式”学生社区、天琴中心、“中山大学”号海洋综合科考船、南方海洋科学与工程广东省实验室(珠海)等校内实践教学基地,以及珠海市博物馆、中共小濠涌党史教育基地、横琴自贸区、港珠澳大桥等实践教学基地。
在广州、珠海、深圳、东莞、佛山、中山等粤港澳大湾区城市开发有280余个常用现场教学点,形成布局粤港澳大湾区的现场教学基地库,全景展示“双区经验”。
馆藏资源
中山大学图书馆已构建文、理、医、工、农、艺学科门类齐全、内容丰富、结构合理的文献信息资源保障体系。图书馆不仅提供书刊借阅服务,也提供一站式智慧搜索、网络数据库检索、在线参考咨询、科技查新、学科服务、知识产权等多层次信息服务。同时,图书馆与国内外高校图书馆保持长期合作关系,开展馆际互借和文献传递,增进文献信息资源的共建、共知与共享,提升文献资源保障能力和信息服务水平。
原文链接:https://mp.weixin.qq.com/s/tZiaH7rhxkjLfoxh7T2EAQ

